Selain dari pola perusahaan jasa tersebut diatas ada beberapa perusahaan jasa lainnya yang dapat anda cari sendiri sesuai dengan bidang atau sektor usahanya. Guruakuntansicoid kali ini akan membahas tentang pengertian perusahaan jasa beserta karakteristik ciri ciri dan juga contoh perusahaan jasa yang ada di indonesia.

Tugas Akhir Informasi Dan Proses Bisnis Proses Penjualan
Contoh proses bisnis perusahaan jasa. Barangjasa tersedia setelah melalui serangkaian proses bisnis. Tujuan suatu perusahaan adalah mempertahankan kelangsungan bisnisnya melakukan pertumbuhan serta meningkatkan profitabilitas. Aktivitas utamanya adalah membeli menyimpan dan menjual kembali barang barang dagang. Proses bisnis perusahaan. Pt tiki jalur nugraha ekakurir didirikan pada tanggal 26 november 1990 oleh h. Perusahaan tidak melakukan proses produksi terhadap barang barang yang dijual.
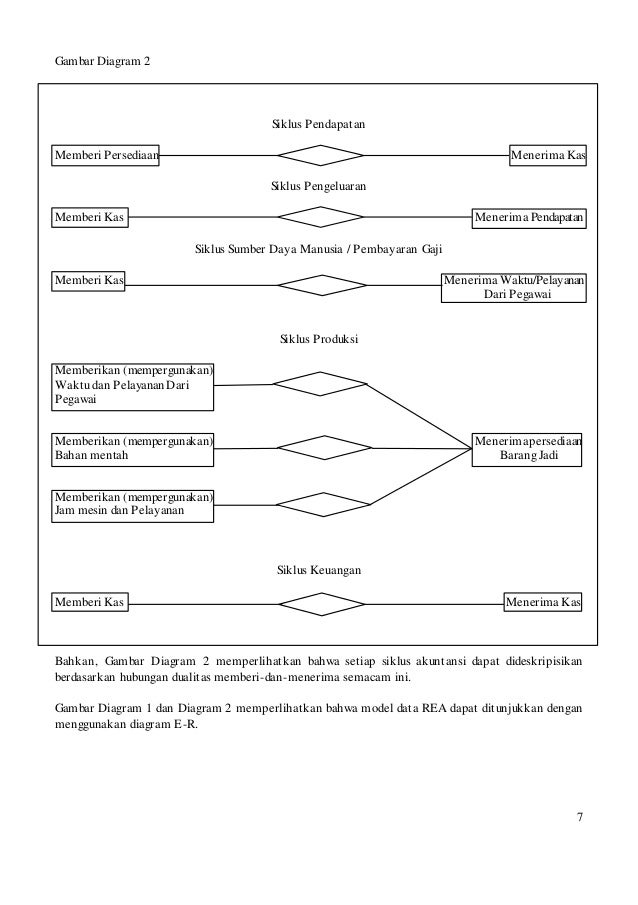
Perusahaan jasa merupakan suatu unit usaha yang kegiatannya memproduksi produk yang tidak berwujud jasa dengan tujuan untuk mendapatkan laba atau keuntungan. Oleh dosen pendidikan 3 diposting pada 07062020. Perusahaan jasa pengertian karakteristik ciri perbedaan contoh. Suatu proses bisnis adalah serangkaian aktivitas yang mengerjakan suatu tujuan bisnis. Semoga artikel wacana pengertian dan contoh perusahaan jasa lengkap memberi anda wawasan serta pemahaman yang mendalam terhadap perusahaan bidan jasa. Proses bisnis business process dapat didefinisikan sebagai kumpulan dari proses dan berisi kumpulan aktifitas tasks.
Posting pada e bisnis ekonomi smk umum ditag 20 contoh jasa 5 determinan kualitas jasa apa pengertian dari industri apa pengertian industri bagaimana perbedaan jasa dan barang ciri ciri jasa ciri ciri perusahaan jasa contoh jasa contoh jasa tidak berwujud contoh perusahaan jasa faktor pemicu perkembangan bisnis jasa jasa adalah brainly jasa ciri ciri jelaskan berbagai. Nama resminya adalah tiki jalur nugraha ekakurir tiki jne. Dalam sebuah proses bisnis harus mempunyai 1 tujuan yang jelas 2 adanya masukan 3 adanya keluaran 4 menggunakan resource 5 mempunyai sejumlah kegiatan yang dalam beberapa tahapan 6 dapat mempengaruhi lebih dari satu unit dalam oraganisasi. Pengertian perusahaan jasa perusahaan jasa adalah unit bisnis yang kegiatannya menghasilkan produk jasa tidak berwujud dengan tujuan memperoleh laba atau keuntungan. Apapun jenis barangjasa yang disediakan setiap organisasi paling tidak memiliki tiga macam proses bisnis yaitu. Setiap perusahaan dapat dipandang sebagai sekumpulan kegiatan value activities yang dilakukan untuk merancang menghasilkan memasarkan menyampaikan dan mendukung produknyapada tulisan ini akan dibahas proses proses bisnis yang ada pada suatu perusahaan jasa.
Contoh proses bisnis perusahaan jasa. Proses bisnis perusahaan jasa jne jne merupakan perusahaan yang bergerak dalam bidang pengiriman dan logistik yang bermarkas di jakarta indonesia. Proses bisnis adalah sekumpulan kegiatan atau aktifitas yang dirancang untuk menghasilkan suatu keluaran tertentu bagi pelanggan tertentu. Suatu bentuk perusahaan dapat dikenali dari karakteristik dan ciri cirinya. Adapun karakteristik dan ciri ciri perusahaan yang bergerak di bidang perdagangan adalah sebagai berikut.